Блог
Новости
Статьи
Новичкам
Заметки
Проекты
Обзоры
Видео
Документация
Акции
Купоны
Реклама
Контакты
Технические обзоры
Обзоры бытовой электроники
Ручная работа (самоделки)
Другие обзоры
Блог об электронике и технике
/ Комментарии
DMS
0
Привет!
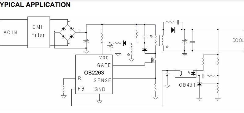
Издеваюсь(экспериментирую) над БП.
БП на ШИМ OB2263.
Или так
Похоже, но надо еще проверить.
Задача выжать максимум мощщщи без замены транса.
Сейчас при мах нагрузке (24В/2,3А) через некоторое время уходит в защиту.
Хотя термоконтроля я так понял что нет.
Почему?
С нагревом падает КПД -> растет ток -> срабатывает защита по току (мощности) ?? Так?
Что можно сделать?
Если менять частоту шим, можно получить какой то профит? Увеличивать или уменьшать?
Какую температуру можно считать безопасной для транса и транзистора?
Планирую дуть на БП кулером.
Транзистор можно и поменять (если нужно). Как выбирать? Транс менять не буду.
Надо поднять напряжение до 32-35В. Понятно что надо менять делитель на TL431.
Жду предложений
#1: 26 января 2021 13:48
DMS
0
Т.е. например шоттки SB5100 будет меньше греться чем супер фаст SF54 ?
На шоттки что то не пишут время всстановления, на суперфасты/ультрафасты указывают 25-35 нс.
#2: 28 июня 2020 01:17
DMS
0
Ну так на них и падение больше
#3: 21 июня 2020 14:48
DMS
+1
Весь профит от низкого падения на шоттки теряется.
Что там действительно такие скачки?
#4: 21 июня 2020 13:42
DMS
-1
Еще хочу "разогнать" этот бп до 33В.
Диода на 100В будет достаточно или все таки мало?
#5: 21 июня 2020 12:46
DMS
0
Я сначала так и подумал. Но в DC цепи он работает как и должен.
Может на ВЧ как то по другому. ХЗ как проверить.
Резистора не обнаружил.
#6: 18 июня 2020 13:12
DMS
0
Привет!
Занятная ситуация у меня получилась.
Имеется БП на 24В 2А, судя по всему обратноходовой.
Для эксперимента заменил выходной диод SF34 на SR540.
С этим диодом БП сразу уходит в защиту, без нагрузки.
Диод вроде не поджарился, на DC работает как положено.
Как это можно объяснить?
#7: 18 июня 2020 11:51
Поддержать проект
Все материалы на сайте и советы бесплатны, однако мы будем благодарны за поддержку проекта и канала!
Z399846567162
kirichblog
Предложить обзор
Разместить рекламу
Обзоры по рубрикам
62
Блоки питания
8
Аккумуляторы
19
ТВ боксы
18
Мини ПК
44
Своими руками
380
Все обзоры
Сервисы блога
Купоны
Задать вопрос
Калькулятор делителя напряжения
new
Калькулятор аккумуляторных сборок
ТОП-5
Акции
Купоны
Atorch BW600, продолжение линейки нагрузок DL24MP
Гибридный регулируемый преобразователь RD6018P от Riden
Маленький осциллограф+генератор DSO510 от FNIRSI
RD6012H, очень интересный преобразователь от Riden
Три типа 21700 ячеек, высокотоковые, интересные, tabless
Скидка на популярную нагрузку DL24MP плюс обновление
Alfawise FJ-166A Cordless Handheld Stick Vacuum Cleaner 7kPa Powerful Suction
$90.99
Alfawise FJ-166A Cordless Handheld Stick Vacuum Cleaner 7kPa Powerful Suction
$87.99
Alfawise V8S PRO E30B Robot Vacuum Cleaner with Smart Mopping
$179.99
Joyroom QC3.0 2.4A Dual USB Ports Car Charger
$8.99
Type-C To HDMI 4K + USB 3.0 + USB-C Converter
$11.99
Смотреть все купоны
Последние комментарии
Кобзарь
15 апреля 2026 11:28
На всякий случай программа для...
Комментарий к записи:
HC- 06 Bluetooth модуль, или неожиданное развитие темы лабораторного блока питания.
kirich
15 апреля 2026 11:21
Гораздо проще навесить на выход управления с платы...
Комментарий к записи:
BW150, новая модель электронной нагрузки от Atorch
kirich
15 апреля 2026 11:18
Термодатчик надо хорошо прижимать. Там он правда и так...
Комментарий к записи:
Мощная электронная нагрузка на базе платы DL24 и нового силового модуля, обновлено
kirich
15 апреля 2026 11:16
Да, вы правы. Но собственно это логично, микросхемы...
Комментарий к записи:
Шесть 12 вольт блоков-палок мощностью от 18 до 72 ватт
kirich
15 апреля 2026 11:11
Приветствую. Да, я видел. В обзоре самая первая версия...
Комментарий к записи:
Atorch BW600, продолжение линейки нагрузок DL24MP
Все последние комментарии
Опрос
Что Вас больше всего интересует?
Статьи для новичков
Мои проекты
Акции в интернет-магазинах
Технические обзоры
Обзоры бытовой электроники
Ручная работа (самоделки)
Другие обзоры
Голосовать
Результаты
Поисковые запросы
xy6020l
схемы понижения импульного напряжения
https://www.kirich.blog/obzory/11-mikroshema-i-dru...
зарядные устройства с. применением микросхемы cw12...
к активному балансиру нужно подключать внешние пит...
схема блока питания 24вольт 8ампер
схема зарядного устройства 12,6 вольт на csc7137
csc7137b datasheet
bms 5s makita схема
блок питания для xy6020l
схема китайского блока питания 24в 8ампер
схема китайского блока питания y10427
схема китайского блока питания ant-251a-a05
усилитель радиотехника 010
вакуумные индикаторы ссср
Новое в блоге
Шесть 12 вольт блоков-палок мощностью от 18 до 72 ватт
Календарь
Архив
«
Апрель 2026
»
Пн
Вт
Ср
Чт
Пт
Сб
Вс
1
2
3
4
5
6
7
8
9
10
11
12
13
14
15
16
17
18
19
20
21
22
23
24
25
26
27
28
29
30
Апрель 2026 (1)
Февраль 2026 (3)
Январь 2026 (3)
Декабрь 2025 (3)
Октябрь 2025 (1)
Сентябрь 2025 (3)
Август 2025 (5)
Июль 2025 (4)
Июнь 2025 (1)
Май 2025 (4)
Апрель 2025 (3)
Март 2025 (4)
Январь 2025 (5)
Декабрь 2024 (3)
Ноябрь 2024 (7)
Октябрь 2024 (1)
Сентябрь 2024 (1)
Июль 2024 (4)
Июнь 2024 (4)
Май 2024 (6)
Апрель 2024 (1)
Март 2024 (5)
Февраль 2024 (1)
Январь 2024 (2)
Декабрь 2023 (7)
Ноябрь 2023 (3)
Октябрь 2023 (6)
Сентябрь 2023 (3)
Август 2023 (11)
Июль 2023 (14)
Июнь 2023 (16)
Май 2023 (9)
Апрель 2023 (8)
Март 2023 (7)
Февраль 2023 (11)
Январь 2023 (5)
Декабрь 2022 (3)
Ноябрь 2022 (5)
Сентябрь 2022 (1)
Июль 2022 (7)
Май 2022 (5)
Март 2022 (2)
Февраль 2022 (12)
Январь 2022 (12)
Декабрь 2021 (5)
Ноябрь 2021 (4)
Октябрь 2021 (7)
Сентябрь 2021 (12)
Август 2021 (10)
Июль 2021 (11)
Июнь 2021 (9)
Май 2021 (8)
Апрель 2021 (8)
Март 2021 (8)
Февраль 2021 (4)
Январь 2021 (11)
Декабрь 2020 (8)
Ноябрь 2020 (11)
Октябрь 2020 (4)
Сентябрь 2020 (25)
Август 2020 (10)
Июль 2020 (9)
Июнь 2020 (9)
Май 2020 (7)
Апрель 2020 (11)
Март 2020 (11)
Февраль 2020 (9)
Январь 2020 (16)
Декабрь 2019 (5)
Ноябрь 2019 (8)
Октябрь 2019 (6)
Сентябрь 2019 (17)
Август 2019 (20)
Июль 2019 (9)
Июнь 2019 (11)
Май 2019 (12)
Апрель 2019 (10)
Март 2019 (16)
Февраль 2019 (9)
Январь 2019 (17)
Декабрь 2018 (11)
Ноябрь 2018 (17)
Октябрь 2018 (12)
Сентябрь 2018 (18)
Август 2018 (7)
Июль 2018 (8)
Июнь 2018 (10)
Май 2018 (12)
Апрель 2018 (6)
Март 2018 (17)
Февраль 2018 (9)
Январь 2018 (12)
Декабрь 2017 (13)
Ноябрь 2017 (16)
Октябрь 2017 (22)
Сентябрь 2017 (19)
Август 2017 (22)
Июль 2017 (38)
Июнь 2017 (42)
Май 2017 (34)
Апрель 2017 (14)
Март 2017 (11)
Февраль 2017 (8)
Январь 2017 (17)
Декабрь 2016 (8)
Ноябрь 2016 (4)
Октябрь 2016 (8)
Сентябрь 2016 (6)
Август 2016 (7)
Июль 2016 (7)
Июнь 2016 (8)
Май 2016 (8)
Апрель 2016 (9)
Март 2016 (6)
Февраль 2016 (7)
Январь 2016 (4)
Декабрь 2015 (7)
Ноябрь 2015 (6)
Октябрь 2015 (8)
Сентябрь 2015 (6)
Август 2015 (10)
Июль 2015 (8)
Июнь 2015 (7)
Май 2015 (7)
Апрель 2015 (5)
Март 2015 (8)
Февраль 2015 (8)
Январь 2015 (8)
Декабрь 2014 (9)
Ноябрь 2014 (10)
Октябрь 2014 (2)
Сентябрь 2014 (7)
Август 2014 (4)
Июль 2014 (6)
Июнь 2014 (7)
Май 2014 (5)
Апрель 2014 (8)
Показать / скрыть весь архив
Популярные теги
аккумуляторы Murata
жесткие диски
ESCAM
Worx
VOYO
фитнес часы
ремонт электроники
Zidoo
аккумуляторный инструмент
камеры 8 Мп
обзоры фотоаппаратов
аккумуляторы 700 mAh
LCR-метр
небольшой компьютер
перфоратор
мини ПК Alfawise
DVB-T2 тюнер
стабилизатор тока
iLife
трансформаторы
планшет PIPO
Elna
MicroSD
Dahua
ремонт зарядного устройства
Wechip
фотоаппараты
пирометр
паяльная станция
LAKE
электронные сигареты
LG
USB WiFi адаптер
набор для сборки часов
аккумуляторный перфоратор
аккумуляторы SONY
Nichicon
MINIX
светодиоды
Uni-T
Все теги
Статьи
Информация для начинающих
Заметки на полях
Мои проекты
Мои видео
Документация
Обзоры
Технические обзоры
Бытовая электроника
Ручная работа
Другие обзоры
GearBest
Акции
Купоны
Обзоры товаров
Интересные товары
AliExpress
Акции
Обзоры товаров
Интересные товары
Блог
Вход
Регистрация
Восстановление пароля
Пользовательское соглашение
Контакты
Главная
Статьи
Обзоры
Интернет-магазины
Купоны
Контакты
Регистрация
Вход
— или —
Вход
Регистрация